Plazos recepción de convenios en el periodo de FALLAS:
Convenios que comiencen ANTES del 1 de abril de 2026 INCLUSIVE, último día de entrega: Lunes, 2 de marzo de 2026 a las 11:00 h.
Convenios que comiencen DESPUÉS del 1 de abril de 2026, se sigue el plazo de 10 días hábiles de antelación.
Plazos recepción de convenios en el periodo de PASCUAS:
Convenios que comiencen ANTES del 23 de abril de 2026 INCLUSIVE, último día de entrega: Lunes, 23 de marzo de 2026 a las 11:00 h.
Los convenios que incumplan estos plazos no se tramitarán y habrá que volverlos a hacer con fecha de comienzo a partir del 17 de enero de 2023.
Condiciones prácticas MUIT
Aviso para estudiantes de máster*
Para poder realizar prácticas externas durante los estudios de máster, es necesario presentar la propuesta de práctica con una antelación mínima de 20 días respecto a la fecha prevista de inicio.
La propuesta deberá enviarse a través de la plataforma Policonsulta o bien entregarse personalmente en la Oficina de Relaciones Internacionales y Prácticas en Empresa.
Este requisito es de aplicación a todos los másteres impartidos en la ETSIT.
TODOS LOS CONVENIOS MUIT NECESITAN AUTORIZACIÓN PREVIA. PARA ELLO, PEDIR POLICITA EN LA OFICINA DE PRÁCTICAS.
Jornadas máximas por periodo
LAS LIMITACIONES SIGUIENTES SON PARA MATRICULAS A TIEMPO COMPLETO DE 60 ECTS (O MÁS) – Matrículas a tiempo parcial o menores de 60 ECTS no se aplican.
25 horas equivalen a 1 crédito
3º CURSO GRADOS / 4º CURSO DOBLES GRADOS
| Nombre periodo | Fecha comienzo periodo | Fecha fin periodo | Jornada máxima permitida |
|---|---|---|---|
| Periodo 1 | 01/09 | 08/09 | 8h/día (40h/semana) |
| Periodo 2 | 09/09 | 02/07 |
Empresas fuera de la UPV: 3.2h/día (16h/sem) Empresas en la UPV: 4h/día (20h/sem) |
| Periodo 3 | 03/07 | 31/08 | 8h/día (40h/semana) |
4º CURSO GRADOS / 5º CURSO DOBLES GRADOS
| Nombre periodo | Fecha comienzo periodo | Fecha fin periodo | Jornada máxima permitida |
|---|---|---|---|
| Periodo 1 | 01/09 | 08/09 | 8h/día (40h/semana) |
| Periodo 2 | 09/09 | 03/02 |
Empresas fuera de la UPV: 3.2h/día (16h/sem) Empresas en la UPV: 4h/día (20h/sem) |
| Periodo 3 | 04/02 | 31/08 | 8h/día (40h/semana) |
MUQUIP Y MUTAV deben incluir el TFM (mínimo 4 meses)
SITUACIONES ESPECIALES
- Práctica UPV en la UPV – Información y guía de como preparar tu práctica en la UPV.
- Ampliación de un convenio.
- Modificación de un convenio.
- Finalización de un convenio (Rescisión).
- Defensa del TFG/TFM antes del fin del convenio (Rescisión).
IMPORTANTE
- Antes de tramitar las prácticas es obligatorio que todos los intervinientes tengan certificado digital o DNIe para poder firmar documentos: instrucciones de firma electrónica.
- Se ha de disponer de un tutor en la UPV y de un tutor de empresa antes de tramitar la práctica (Ver páginas 5-7). RECUERDA QUE HAS DE CONTACTAR PERIÓDICAMENTE CON TU TUTOR UPV PARA ACTUALIZAR EL ESTADO DE TU PRÁCTICA.
- En NINGÚN CASO se podrá tramitar una práctica entregada con posterioridad al inicio de la misma.
- Consulte los plazos de entrega aquí.
- En el caso de las prácticas CURRICULARES, es responsabilidad del estudiante estar matriculado en los créditos necesarios para realizar las prácticas, si no está matriculado, la práctica no se podrá tramitar.
- Si la práctica es curricular, leer términos y condiciones de matricula de créditos curriculares , y posteriormente enviar una Policonsulta a Secretaria indicando la necesidad de ampliación de créditos.
- Una vez finalizada la práctica y después de haber cumplimentado los informes de evaluación OBLIGATORIOS, se encontrará disponible el Justificante fin de práctica.
- Bolsa bruta mínima: 5 €/h para estudiantes grado y 7€/h para estudiantes máster.
- Preguntar con cuantos días de antelación se debe avisar de la rescisión de un convenio, y pedir que les expliquen la fórmula que emplearán para pagar en caso de rescisión.

Paso 1: Prepara tu práctica
LA INSCRIPCIÓN ES OBLIGATORIA. Puedes inscribirte las veces que quieras, el registro no tiene ninguna consecuencia, pero es obligatorio para que puedas acceder a los servicios de gestión de prácticas. Puedes comprobar si estás registrado o no en este enlace.
CALCULA TU PRÁCTICA
La Calculadora de prácticas te ayudará a planificar tu práctica y a generar los convenios de prácticas que deberás enviar a la Oficina de Prácticas y Empleo de la ETSIT.
Para ello accede a la calculadora con el botón Estudiante Autenticado.

También puedes consultar cuántas horas tienes disponibles y de qué tipo (curricular/extracurricular).

Una vez simulado tu convenio deberás generar el convenio simulado accediendo mediante la pestaña «Para generar convenios» -> «Pulsa Aquí».

Formaliza los datos de los convenios generados
A partir de aquí deberás rellenar los datos pertenecientes al convenio o conjunto de convenios generados.
En el PROYECTO FORMATIVO se recoge la relación de actividades a realizar por el estudiante durante la práctica. Si el estudiante ha sido escogido desde una oferta de prácticas, ha de copiar y pegar tanto el proyecto formativo como el código de oferta de la práctica. Si el texto del proyecto formativo de la oferta no cabe completo en la casilla correspondiente en el formulario de tramitación del convenio, es suficiente con poner el texto suficiente hasta que se llene la casilla.
Pago al estudiante
Para efectuar el pago de la bolsa económica de ayuda al estudio la empresa hace el pago directamente al estudiante de la forma que estime conveniente aplicando las restricciones oportunas. El estudiante ha de tener clara tanto la forma que tiene la empresa de contabilizar los días para los pagos como la antelación mínima para avisar de una rescisión.



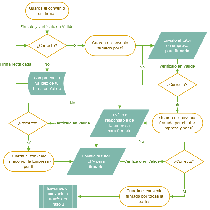
Con esto finalizas la generación del convenio y ya se puede descargar para posteriormente firmarlo electrónicamente por todos los responsables y el propio estudiante. El modelo del convenio es el siguiente:
Convenio166901_RefFIRMA DIGITAL DE DOCUMENTOS
Atención: Antes de enviar cualquier documentación, hay que verificar si las firmas son válidas en la web oficial del gobierno, ValidE. Si dispones de una firma a través del DNIe, te recomendamos que instales la aplicación Autofirm@, la cual (en caso de disponer de lector de DNIe) te permitirá firmar electrónicamente documentos. En el caso de no disponer de lector, puedes acercarte presencialmente a la oficina, donde disponemos de uno para estos casos.
Si se firma por Adobe Acrobat, se ha de revisar (antes de firmar) que está desactivada la opción de «Bloquear Documento», pues si está activa no se podrán añadir más firmas después y el convenio será devuelto. Para ver si el documento está bloqueado, hay que ir a la opción de «Proteger» (el icono es un escudo) y mirar que no esté habilitada la protección con contraseña. De estarlo, hay que desactivarla.
Atención: NO ES NECESARIA LA FIRMA DE LA VICERRECTORA. Solo son necesarias las firmas del estudiante, del responsable de la empresa, del tutor de la empresa y el tutor UPV. Si el tutor de la empresa y el representante legal de la empresa son la misma persona, solo es necesario que este firme en uno de los dos campos.
La aplicación generara un documento donde, en el marco izquierdo del mismo, aparecerán las personas cuyas firmas son validas. Si falta una persona, por favor que verifique el estado de su firma en la misma página en la opción: Validar Certificado.
Si una firma no es válida, el convenio de prácticas NO se tramitará.
Se debe adjuntar también de forma obligatoria, en la aplicación de Gestión de Prácticas de la ETSI Telecomunicación, a la hora de cargar el convenio, el justificante de firma que genera ValidE. Hay dos resultados posibles:
CASO 1. Firmas válidas. Todo perfecto.
Al introducir el convenio en la página de ValidE y comprobar que las firmas son correctas, debería aparecer algo como la siguiente imagen. Desde ahí se puede descargar el justificante que se debe adjuntar en PDF. Muchas veces la generación de este justificante puede fallar, por lo que nos sirve con adjuntar el siguiente pantallazo en formato PDF.

Si el justificante no ocasiona problemas, se puede adjuntar también en PDF. En el justificante válido debería aparecer algo similar a lo siguiente:

CASO 2. Alguna de las firmas es errónea. No se tramita el convenio.
En el caso de que alguna de las firmas sea errónea, aparecerá algo así a la hora de validar el convenio:

Y al descargar el justificante se debería especificar algo como lo siguiente:

En este caso, el convenio no se podría tramitar ya que no está correctamente firmado. Si el tutor de empresa o el tutor UPV no cuentan con firma electrónica o esta es errónea, se deberá de remitir un documento de firma por orden con el siguiente formato:

Puedes descargar el documento a rellenar con este formato desde aquí para remitir el documento de firma por orden. ATENCIÓN, este documento debe ser firmado a mano o electrónicamente. Este documento se deberá adjuntar como PDF al subir la práctica a nuestra página web. Si no, no se podrá tramitar el convenio, ya que la firma no coincidirá con el nombre indicado.
También es válido entregar esta información en un email, pero este deberá ser adjuntado en formato PDF.
Te recomendamos seguir el siguiente esquema:

FAQ
Para cualquier problema o consulta no dudes en contactar con nosotros.

